
BridgeSwitch™ motor driver with
MotorXpert™ Suite software
High-voltage, self-powered, half-bridge motor driver for greener, more efficient applications
BridgeSwitch™
High-voltage, self-powered, half-bridge motor driver with integrated device protection and system monitoring. Complete hardware-software solution in conjunction with MotorXpert Suite.
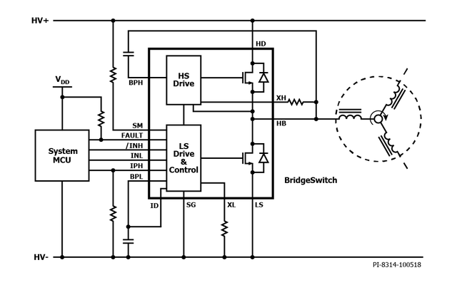
The BridgeSwitch family of integrated half-bridges dramatically simplifies the development and production of high-voltage inverter driven single- or multi-phase PM or BLDC motor drives. It incorporates two high-voltage N-channel power FREDFETs with low and high-side drivers in a single small-outline package. The internal power FREDFETs offer ultra-soft and ultrafast diodes ideally suited for hard switched inverter drives. Both drivers are self-supplied eliminating the need for an external auxiliary power supply. BridgeSwitch provides a unique instantaneous phase current output signal simplifying implementation of sensor-less control schemes. The low-profile, compact footprint surface mount package offers extended creepage distances and allows heat sinking of both power FREDFETs through the printed circuit board.
Start your single- or three-phase motor inverter design with MotorXpert Suite software. BridgeSwitch offers internal fault protection functions and external system level monitoring. Internal fault protection includes cycle-by-cycle current limit for both FREDFETs and two level thermal overload protection. External system level monitoring includes DC bus sensing with four undervoltage levels and one overvoltage level as well as driving external sensors such as an NTC. The bi-directional bussed single wire status interface reports observed status changes.
Applications
- Single- or multi-phase high-voltage PM and BLDC motor drives
- Up to 400 W typical inverter output power
- Appliances including dish washers and refrigerators
- Condenser fans in high efficiency air conditioners
- Pumps and fans in heat pumps
Key features
Highest performance and design flexibility
- Fully integrated half-bridge stage with up to 98% efficiency
- Eliminates external heat sink at rated continuous RMS current
- 600 V N-channel power FREDFETs
- Ultra-soft, fast recovery diode
- Accurate instantaneous phase current information output (BRD126X)
- Eliminates external sensing and amplification circuitry
- Self-biased low-side and high-side drivers
- Eliminates need for auxiliary power supply
- Small footprint surface mount inSOP-24C package
- Exposed pads enable heat sinking through PCB
- Controlled FREDFET switching speed reduces EMI

RDKs - Reference Design Boards Using BridgeSwitch Motor Driver
Block diagram

MotorXpert Suite for BridgeSwitch
MotorXpert™ Suite is the complete software solution for developing BridgeSwitch™ integrated half-bridge motor driver designs.
The MotorXpert Suite bundle includes:
- MotorXpert Motor Control Configuration and Diagnostics Tool
- BridgeSwitch Single-Phase BLDC Fan Motor Control Code Library
- BridgeSwitch Three-Phase Sensorless FOC Code Library using Integrated Phase Current (IPH)
Key features
- Modular software with motor tuning, quick start and performance optimization
- Runs on entry-level Arm® Cortex®-M0 and equivalent microcontrollers
- Can be ported to any other Cortex-M0 or higher Cortex-M MCU
- Highly configurable, even at run-time
- Reduces customer development time
Applications
- Air conditioners
- Dishwashers
- Ceiling fans
- Refrigerators
- Range hoods





